吉沢あきこホームページ

はじめに | 第1章 | 第2章 | 第3章 | 第4章 | 第5章 | 第6章 | 第7章 | 第8章 | 第9章 | 第10章

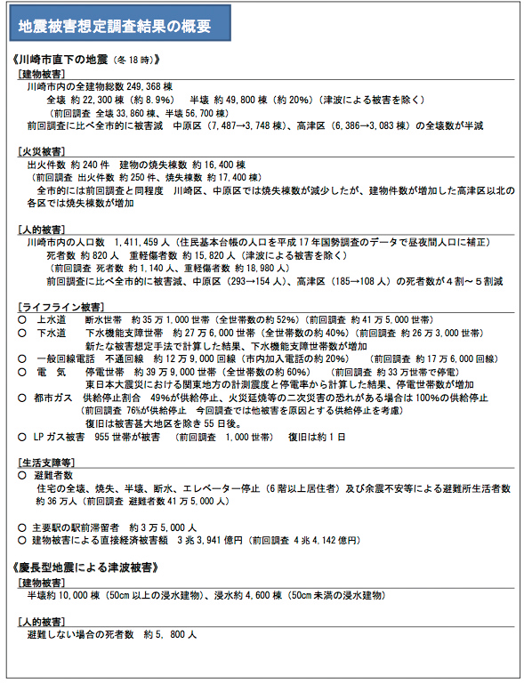
第7章 川崎市地震被害想定調査結果の概要


川崎市地震被害想定調査結果



想定地震の震度分布



地震被害想想定調査結果



地震被害想想定調査結果



震被害想想定調査結果



震被害想想定調査結果





はじめに | 第1章 | 第2章 | 第3章 | 第4章 | 第5章 | 第6章 | 第7章 | 第8章 | 第9章 | 第10章

多摩区災害マップ

吉沢章子作成、多摩区オリジナル災害マップは下記画像をクリックしてください。
PDFファイル 434KB

吉沢章子のオフィシャルブログ

吉沢章子事務所のFaceBook

ページのトップへ戻る